Item Packing Flow
Overview
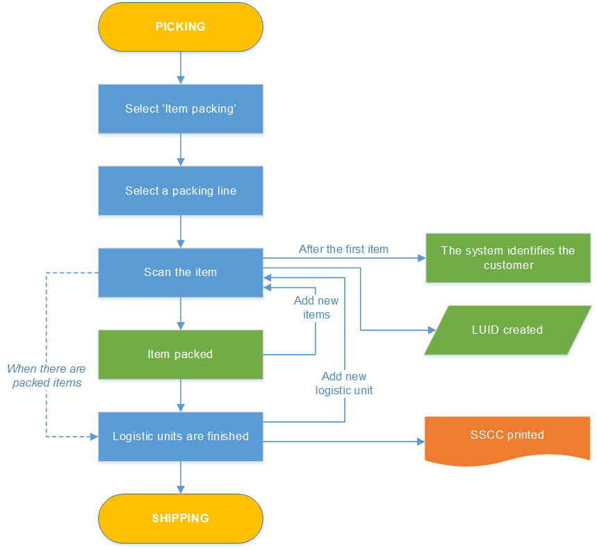
The Item Packing Flow uses picked items from a movable location as an input. In this flow, users scan and pack the items into logistic units (SSCCs), verify quantities, and complete the logistic unit to generate the SSCC label and proceed with shipping.
Workflow
Item Packing Flow steps
1. Select a packing line
2. Identify moveable location
After selecting a packing location, scan the moveable location on which the items currently are or tap the Enter cart manually button and enter the code of the moveable location.
3. Select task
If the Allow to create master SSCC option is enabled on the Pick list controller, it is possible to create a master SSCC during the packing. On the Select a task screen tap the Create master SSCC button to pack onto a master SSCC. Tap the Create normal SSCC button to pick onto a normal SSCC.
If the Use pallet packing type from customer master data option is enabled on the on the Packing controller and the Pallet packing type is Multiple Pallet, Pallet –multiple carton or Ask user, add the number of identical logistic units as well.
When working with master SSCCs, first add the number of the identical master SSCCs and then add the number of identical sub SSCCs on a single master SSCC.
4. Scan items
The next screen shows the list of items that have been picked onto the moveable location.
By default, the item quantity is 0 because the flow allows to define the quantity by scanning. The item quantity cannot exceed the total quantity. Only items on the list can be scanned, otherwise an error message is displayed.
Grouped items
By default, the system groups the items that have the same identical item number, batch1 number and best before date. You can ungroup and then regroup the items by clicking the
button.
If the grouped lines have items managed by serial numbers, the system asks you to scan the serial numbers by picklist lines as a next step in the flow.
Scan item barcodes
Start scanning the item barcodes. After scanning the first item, the system automatically selects a customer and the address based on which customer ordered the least amount of the scanned item. The system shows the name of the customer, the shipping address and the picklist number(s).
After scanning the first item, only those items are displayed on the list that have been picked for the customer. The system selects scanned items.
Note: When using only the touchscreen, select an item by tapping on the line. After selecting the first item, the system automatically identifies the customer. After the first selection, only those items are displayed that have been picked for the customer.
Scanning items with “Unit of Measure” Barcodes
Select the preferable UoM Group with the predefined UoM barcodes for an Item/Items on the Item Master Data window. Define a unique barcode for each UoM.
On the Packing Flow the UoM barcodes can be scanned at the “Scan a Movable location to Add items” screen. Start scanning the items with the unique UoM barcodes. When scanning an UoM barcode, the system will automatically read it and recognize the number of the base UoM contained in the barcode (quantity and unit).
Useability Improvement: For a pallet of 1.000 pieces the users do not have to scan 1.000 times the barcode or press the '+' button 1.000 times. Only scan the predefined UoM barcode to shorten the time of the scanning.
Note: This function is applied to GTIN14 and Free Barcode types ( VGTIN Barcode type is not included yet).
Example:
| UoM Name | Quantity | Barcode |
|---|---|---|
| Each | 1 (Each) | 100 |
| Outer Box | 6 (Each) | 102 |
| Mega Box | 2 (Outer Box) | 106 |
Scanning limitation:
Limitation: Important to be aware about rounding issues during the scanning process. In the Item Packing line on the “Scan a Movable location to Add items” screen the scanning can cause rounding problems. If you scan an unsuitable UoM barcode for the wrong item quantity the result will be a fraction number. To avoid this issue pay attention to always scan the proper UoM barcode to the right item quantity.
Let's use this example for creating a limitation:
| UoM Name | Quantity | Barcode |
|---|---|---|
| Each | 1 (Each) | 100 |
| Outer Box | 6 (Each) | 102 |
| Mega Box | 2 (Outer Box) | 106 |
Example: The user filled the quantity in the first row using the “Outer Box” UoM barcode twice. For the second row the user scanned the “Outer Box” UoM barcode once then used the “Each” UoM barcode what caused a rounding problem in the flow. To summarize what happened the user tried to add 1/6 “Outer Box” with the scanning action of the “Each” UoM barcode and that caused a fraction number in the “Quantity to Pack” column. Modify the fraction number manually with the numberpad.
Limitation on the “Scan a Movable location to Add items” screen:
5. Adjust quantity and select items
On the next screen the system displays the list of the items picked into the movable location. You can use the input field to filter the list.
Displayed information:
At the top left corner the system shows the name of the customer and the shipping address.
At the top right corner the system displays the picklist number(s), the SSCC number and the pick and pack remarks.
Note: When packing on multiple SSCCs, the system displays the text Multiple SSCCs.
Additional information displayed on the screen: barcode, item code, item description, batch number, best before date and total quantity.
The total quantity marks the open quantity on the moveable location.
- When packing on multiple SSCCs, the total quantity marks the total quantity on the moveable location / the number of identical SSCCs.
- When packing on multiple identical master and sub SSCC, the total quantity marks the total quantity on the moveable location / (the number of identical master SSCCs * number of identical sub SSCCs)
Adjust quantity
By default, the system displays the total quantity in the Quantity to pack section. The maximum quantity that can be packed is the total quantity on the line.
Adjust the quantity by tapping + or - in the Quantity to pack section. The quantity can also be entered by using a keyboard. Click on the quantity field and enter the quantity on the keyboard. Press Enter to close the keyboard.
Select items
Select the items to be packed by clicking on the line or use the Select all button to select all the items on the list.
6. Add items
If at least one item is selected, the Add items button becomes active. Tap the button and the selected items are moved onto the logistic unit.
The items that have already been packed are not displayed on the list. Packed items cannot be removed from the logistic unit.
When 'Allow changing shipping type for Logistic unit' has been enabled on the Packing Controller, a 'Shipping Type' drop-down menu is activated on this window.
On this display, you can no longer choose between Auto shipping and Manual shipping, only the sub-variants of Manual or Auto shipping types can be selected. The shipping type also stored/saved on the PMX_LUID table in the 'ShippingType' column.
Note: The default ‘Shipping type’ displayed in the field on the packing screen corresponds to the one set in the ‘Sales Order’ line.
Scanning an external SSCC
If the Allow the input of an external SSCC? and Force user to rescan SSCC settings are enabled on the Packing Controller, the system displays the Scan an SSCC screen when the first item is added and allows for scanning an external SSCC instead of generating a new SSCC automatically.
After scanning an SSCC, each time you add a new item to the logistic unit, you must rescan the SSCC to ensure that the item is added to the appropriate logistic unit. If the wrong SSCC is scanned, the system displays an error message and does not allow the item to be added to the logistic unit. You must scan the appropriate SSCC (or select a different item and then scan the appropriate SSCC) to proceed with the flow.
7. Add cart
New items for the same customer can be added to the list of possible items to pack. For adding items from another moveable location, scan the barcode or tap the Enter cart manually button and enter the code.
8. Finish logistic unit
If there is at least one item packed into the logistic unit, the Finish logistic unit button becomes active.
If changing shipping type for logistic unit has been enabled, the shipping type for each added item can be changed here, too, before finishing the logistic unit. Note that only variants of auto or manual shipping type can be selected based on the Sales Order header of the added item.
Tap the Finish logistic unit button and the system prints the SSCC label (Packing: finished logistic unit event (500) print event).
After finishing a logistic unit, the system displays the shipping dock where to logistic unit has to be moved.
When creating a master SSCC during the picking, after the Finish logistic unit button has been tapped, the system asks whether you want to finish the master SSCC or the sub SSCC.
Tap the Master SSCC is full button to finish the master SSCC. After finishing the master logistic unit, the system prints the labels for the master and the sub logistic units and displays the dock where the master logistic unit has to be moved. On the next screen declare whether you would like to start a master or a sub SSCC.
Tap the Sub SSCC is full button to finish the sub SSCC. The picking is continued onto a new sub SSCC, but onto the same master SSCC.
If every item is packed and Automatic shipping is enabled for the shipping type of the base document, the Master SSCC is not finished screen is opened. Tap the Yes button to finish the master SSCC as well.
On the next screen the select a logistic unit to pack on or tap the Start new logistic unit button to create a new logistic unit.
8.1. Capture weight
If the ‘Ask weight?’ or ‘Ask weight Sub SSCC?’ option is set to true on the Produmex pick list types user table for the pick list, and there is a scale defined under the shipping dock/packing line, the weight of the logistic unit can be measured on the connected scale after the logistic unit is finished.
Make sure that conversions between the units of measurements are set up correctly on the Units of Measure - Setup (OUOM) and Weight - Setup (OWGT) SBO standard tables.
- The measured weight. The UoM is the UoM defined for the scale. The number of decimals displayed depends on the scale accuracy.
This field is automatically filled with the weight measured on the connected scale. It is possible to manually overwrite the measured weight.
If the weight is manually added or the connection to the scale is lost, the value starts flickering in red. - If the scale has a defined zero command, the
Zerobutton is displayed. - If the scale has a defined tare command, the
Tarebutton is displayed. - The code of the connected scale.
- If there are more than one scales defined under the dock/packing line, an additional
Switch scalebutton is displayed on the screen. Tap this button to change the scale.
On the next screen select the scale from the list. Every scale defined under the dock/packing line is listed. After switching the scale, the screen will use the chosen scale. After proceeding with the flow, and a new weight needs to be captured, the standard logic to choose a scale is used. This means that switching scale only switches the scale for the current weighing. - SSCC number of the logistic unit.
- Theoretical weight: The theoretical weight is the sum of the weight of the items on the logistic unit. The item weight can be defined on the Sales tab of the Item Master Data.
- In the case of master SSCC’s, an additional Sub SSCC’s weight value is shown. The value is calculated as the sum of the measured weight of the Sub SSCC’s.
8.2. Enter dimensions
If the Ask weight?/ Ask weight Sub SSCC? option is enabled for the pick list type, and there is no scale defined under the shipping dock/packing line, the user has to enter the weight of the (sub) logistic unit after it is finished. The data will be stored on the PMX_LUID table. The unit of measure is the Default Weight UoM set on the Display tab of General Settings.
Based on the pick list type settings, the user might have to enter the dimension(s) of the (sub) logistic unit after it is finished.
When there are package dimensions defined on the Package Dimensions table, the user can select a predefined dimension instead of entering the length, the width and the height manually. The ’Select a package’ screen opens. On this screen every package dimension that is not cancelled is listed. Select a dimension from the list or tap the Enter dimensions manually button.
When the Enter dimensions manually button is tapped or there are no package dimensions defined, the user has to enter the dimensions manually.
- If the Ask length?/ Ask length Sub SSCC? option is enabled for the pick list type, the user has to enter the length of the (sub) logistic unit after the it is finished.
- If the Ask width?/ Ask width Sub SSCC? option is enabled for the pick list type, the user has to enter the width of the (sub) logistic unit after the it is finished.
- If the Ask height?/ Ask height Sub SSCC? option is enabled for the pick list type, the user has to enter the height of the (sub) logistic unit after the it is finished.
The data will be stored on the PMX_LUID table. The unit of measure is the Default Length UoM set on the Display tab of General Settings.
9. Skip items
It is possible that there are goods that cannot be packed. Continue the packing until only products that cannot be packed are listed on the screen.
Tap the Skip all items button to skip every remaining item.
On the next screen confirm that you would like to skip the remaining items.
The system proceeds to the Select a reason screen.
Select a reason from the list. Every reason that can be used for picking is listed.
On the next screen define where the skipped items should be moved.
- To move the items onto an SSCC, scan the SSCC. If the scanned SSCC is not in stock, identify the destination location as described below.
- To create a new SSCC, tap the
New SSCC buttonthen identify the destination location as described below. If configured, the 700 - WHS: created LU print event is triggered and the logistic label is printed. - Scan the destination location or select it from a list.
- Tap the
Select locationbutton to list every active location from the warehouse. - Tap the
Select empty locationbutton to list every empty active location from the warehouse.
Please note: If no SSCC is created or selected, the items will be moved without a linked logistic unit.
After the destination location is defined, the system removes the locking from the skipped products and updates the pick list.
- If the total quantity on the pick list line is skipped, the system adds the selected reason to the pick list line and closes it.
- If the pick list line is partially skipped, the ‘Open’ and ‘Picked’ quantity of the pick list line is updated with the packed quantity. A closed line will be added with the quantity and the details of the skipped product and the selected reason.
After the lockings are removed, the skipped products are moved onto the selected logistic unit or destination location. Then the system returns to the Select moveable location screen where the user can continue the packing.
10. Restarting the flow
The flow can be continued after it has been stopped. Restart the flow and select the packing location. If there are a moveable location, scan the moveable location as well. Then the system will offer the option to choose from the existing logistic units or to start a new one.
After selecting the logistic unit, scan the SSCC barcode on the logistic unit.
11. Continue the packing onto an already packed logistic unit
When there are already packed logistic unit(s) for the selected customer or shipping address, the system will offer the option to choose from the existing logistic unit(s) or to start a new one. After selecting a logistic unit, scan the SSCC barcode on it.
























